#8 - Deep Dive into Anchor by Implementing Token Management Program
Author: @ironaddicteddog, @emersonliuuu
[Updated at 2022.5.21]
You can find the full code base here
What is Anchor?
There is a comprehensive explanation on the official website. Let me just quote relative paragraphs here:
Anchor is a framework for Solana's Sealevel runtime providing several convenient developer tools.
If you're familiar with developing in Ethereum's Solidity, Truffle, web3.js, then the experience will be familiar. Although the DSL syntax and semantics are targeted at Solana, the high level flow of writing RPC request handlers, emitting an IDL, and generating clients from IDL is the same.
In short, Anchor gives you the following handy tools for developing Solana programs:
Rust crates and eDSL for writing Solana programs
IDL specification
TypeScript package for generating clients from IDL
CLI and workspace management for developing complete applications
You can watch this awesome talk given by Armani Ferrante at Breakpoint 2021 to feel the power of Anchor.
Workflow

Develop the program (Smart Contract)
Build the program and export the IDL
Generate the client representation of program from the IDL to interact with the program
Why Anchor?
Anchor is the new standard
Productivity
Make Solana program more intuitive to understand
More clear buisness Logic
Remove a ton of biolderplate code
Security
Use discriminator
Discriminator is generated and inserted into the first 8 bytes of account data. Ex:
sha256("account:<MyAccountName>")[..8] || borsh(account_struct)Used for more secure account validation and function dispatch
See this Twitter thread for more details
Implement most of the best practices of secure program
Where can I learn more about Anchor?
Overview of Token Management
Note: These programs are originated from Serum's stake program developed by Armani Ferrante. There are a few things evolved from the original version:
Upgrade Anchor to latest version (Currently
0.24.2)Optimize some function invocation to avoid stack frame limit
Rename struct and module to make them better reveal its designed purpose
In short, token management consist of two modules:
Locker Manager, which manages the vesting of locked tokens
Pool Manager, which manages the mining of rewarded tokens
Vesting and Mining
Token vesting and mining are two fundenmental components of DeFi tokenomics
There are existed solutions.
Bonfida vesting
Quarry
...
anchor-token-managementintergates vesting and mining modules and has the following features:Written in Anchor
Modular and customizable condition of releasing rewards
Control funds even if its locked in locker. For example: desposit to pool from locker. (Not covered in this tutorial)
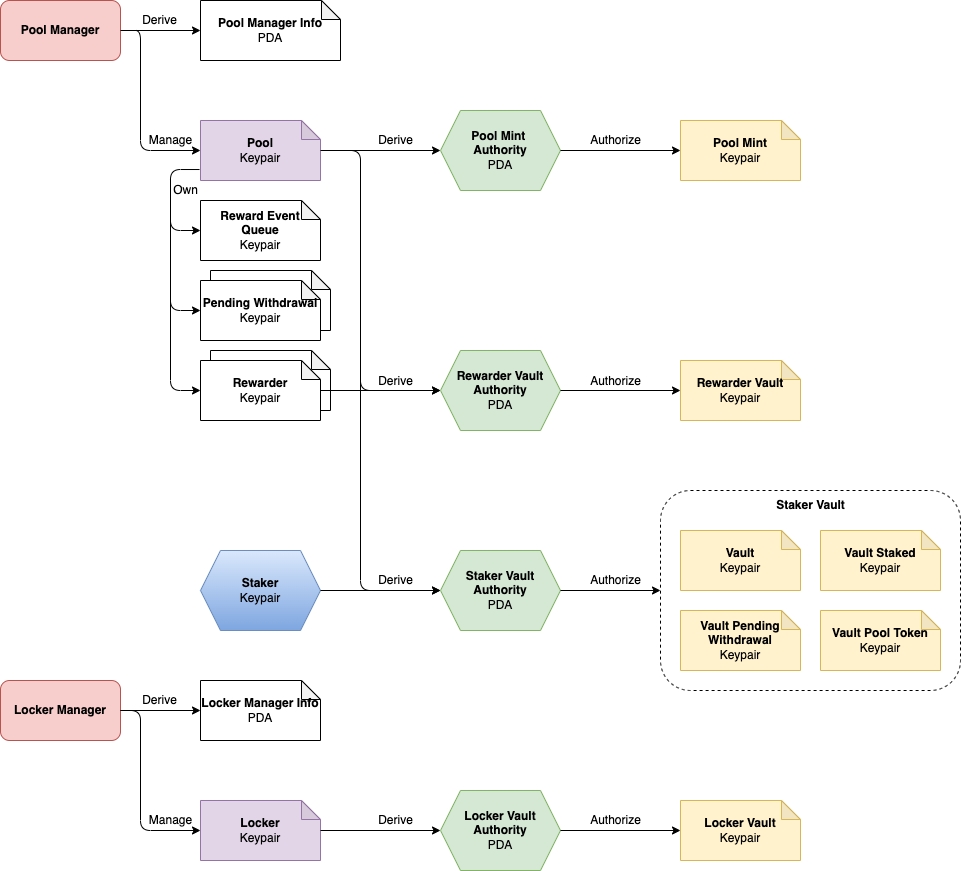
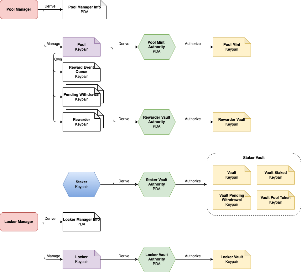
Architecture

Interfaces
Locker
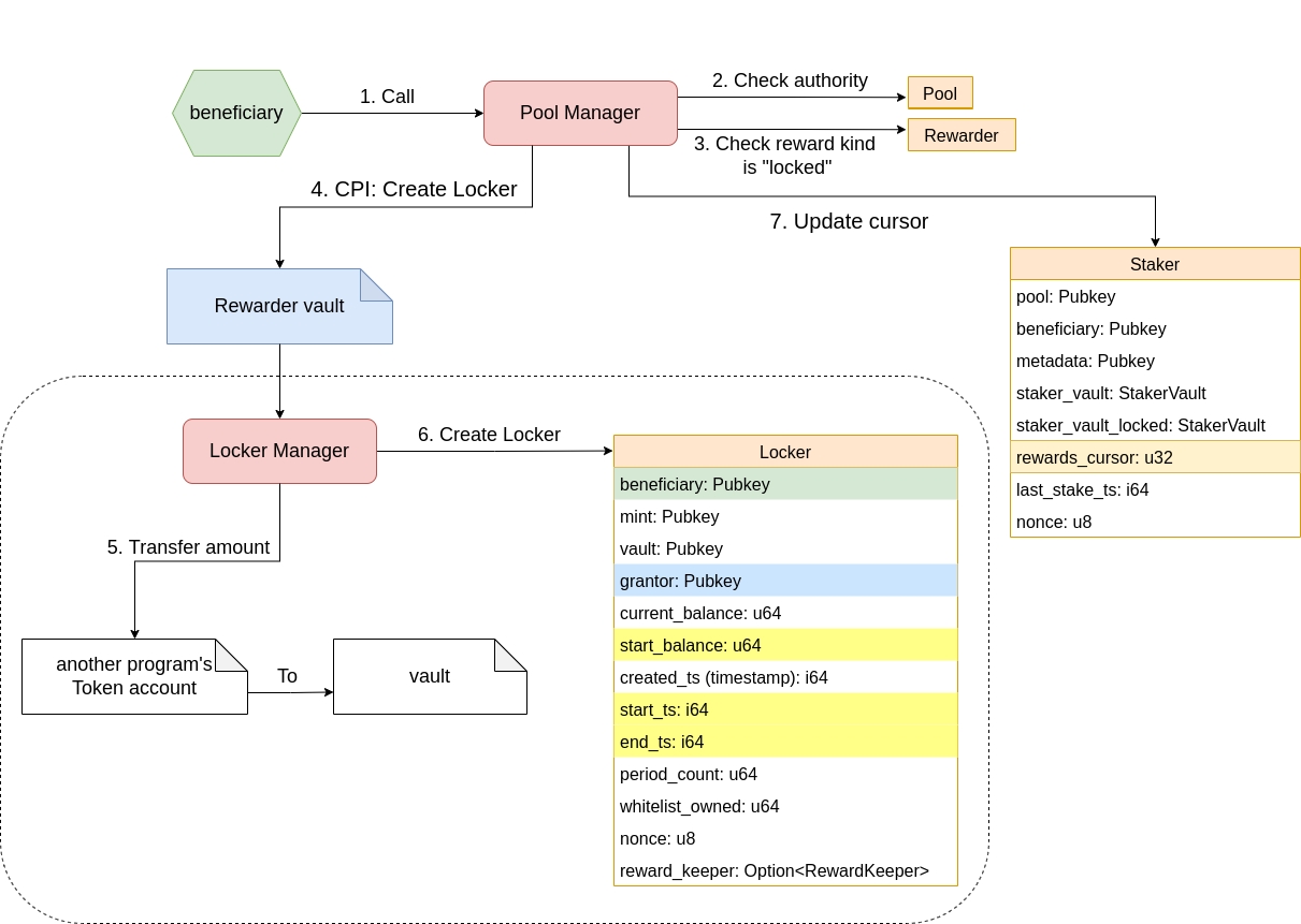
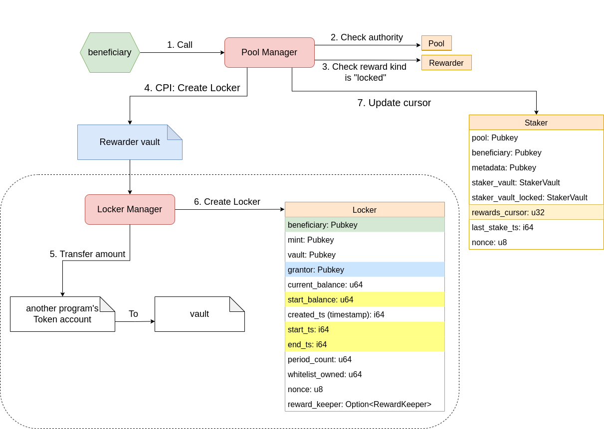
Create Locker

Withdraw

Pool (Rewarder)
Create Pool

Drop Reward

Expired Reward

Pool (Staker)
Create Staker

Update Staker Vault

Deposit

Withdraw

Stake

Start Unstake

End Unstake

Claim Reward

Claim Reward to Locker

Implementing Token Management Program in Anchor
Prerequisites
Basic layouts of Anchor programs
program
context
state
error
...
Anchor Constraints
[account(mut)][account(init)]...
Token Program
Token Account
Mint
Transfer
Burn
To Be Covered
PDA account creation and derivation
Access control
CPI usage
Custimized Error
Step 1: Scaffolding
Checkout to
step-1branch to see the full codeIn this step, we scaffold the programs by following the interfaces explained above:
Implement
LockerManagerImplement
PoolManagerImplement
PoolRewardKeeper
Part 2: Implementing
Checkout to
step-2branch to see the full codeIn this step, we implement all the functions, context and states without concerning the security issues:
Add all contexts and states
Add utils
calculatorRewardQueue
Add constraints
PDA creation and derivation
has_oneRaw constraints
...
Tips: you can use
git diffto see what changes have been made:$ git checkout step-2 $ git diff step-1
Part 3: Improving Security
Checkout to
step-3branch to see the full codeIn this step, we improve the security:
Implement access control and security check
Customize error
Tips: you can use
git diffto see what changes have been made:$ git checkout step-3 $ git diff step-2
More Advanced Topics
Control funds even if its locked in locker. For example: desposit to pool from locker. See the full code base for details.
withdraw_to_whitelistdeposit_from_lockerwithdraw_to_locker
Referneces
https://book.anchor-lang.com
https://solanacookbook.com
https://book.solmeet.dev/notes/intro-to-anchor
https://github.com/project-serum/stake/blob/master/docs/staking.md
https://docs.rs/anchor-lang/0.24.2/anchor_lang/derive.Accounts.html
Last updated